根据湖南省教育厅《关于举办2024年第四届湖南省普通本科高校课程思政教学竞赛的通知》和《张家界学院2024年课程思政教学竞赛方案》文件精神,文件精神,落实立德树人根本任务,高质量推进以“课程思政”为目标的课堂教学改革,使各类课程与思想政治理论课同向而行,全面提升教师课程思政教学能力,经学院研究,决定举办2024年院级课程思政教学竞赛。现将有关事项通知如下。
一、竞赛组织机构
为保证本次竞赛正常进行,特成立活动领导小组
组 长:边文钰。
副组长:蒋凌云、朱强。
组 员:各系主任或教研室主任。
二、参赛对象
参赛对象为全校在职专任教师(不包括特聘教授),以教学团队形式参加比赛,每个团队不超过5人。思政课教师不予推荐作为主讲教师参赛。竞赛设文科类、理工农医类和外语类三个类别,文科类分人文社科组和经管法组两个组别参赛,理工农医类分理科农医组和工科组两个组别参赛,外语类分大学英语组和英语类专业组两个组别参赛。拟代表学校参加2024年湖南省普通高校教师教学创新大赛、 课堂教学竞赛和数字化教学竞赛的,不推荐参赛。
三、参赛要求
由参赛教师自主选定所教授课程的一定教学内容,结合课程与思政内容,自主设计授课思路,撰写教案,并实施课堂教学。通过教学设计、说课、课堂呈现展示如何充分发挥课程的德育功能,实现专业能力培养及思想政治教育双重教学目标。参赛课程教材优先选用首届全国教材建设奖教材,哲学社会科学相关专业凡涉及马工程重点教材的,必须以马工程重点教材参赛。比赛时长20分钟,其中10分钟说课,阐述本门课程课程思政 教学设计思路及内容、5分钟课堂教学展示和5分钟专家提问。
四、竞赛安排
1.4月23日—5月7日,各系(教研室)根据省、校、院赛要求组织系部内初赛。请各系(教研室)高度重视课程思政教学竞赛工作,积极动员和组织广大教师参加。
2.5月8日,各系(教研室)将推荐教师提交材料与推荐教 师汇总表(附件4)纸质档及电子档报送至教务办公室(1328),过期不予受理。各系至少推荐1个教学团队。
3.5月9日,学院将组织专家进行集中听课、评审,并遴选2 个教学团队参加校级课程思政教学竞赛复赛。
联系人:张籍元
电子邮箱:740737531@qq.com。
五、教师提交材料
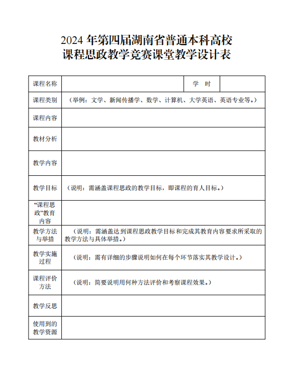
1.参赛教师课堂教学设计
参赛教师围绕自选的教学素材,基于一节45分钟时长的授课 进行课堂教学设计(见附件3),教学内容自定,文科类、理工 农医类用中文填写,外语类用英文填写,字数不限。教学设计材 料需精选教学内容进行优化设计,突出教学重点、强化课程思政 特色。
2.15分钟课件
10分钟所授课程的课程思政说课(整门课)课件和5分钟课 堂教学展示(提交的45分钟教学设计中的一个知识点)。
六、奖励办法
本次活动设一、二、三等奖各1项。奖励参照《张家界学院理工农学院教学工作奖励暂行办法》执行。
附件:
1.关于举办2024年第四届湖南省普通本科高校课程思
政教学竞赛的通知
2.张家界学院理工农学院2024年课程思政教学竞赛 评分标准
3.张家界学院理工农学院2024年课程思政教学竞赛课堂教学设计表
4.张家界学院理工农学院2024年课程思政教学竞赛推荐教师汇总表
录入:廖子韵
责编:吴婕萌 雷朝文
